
MIL-DTL-45859D
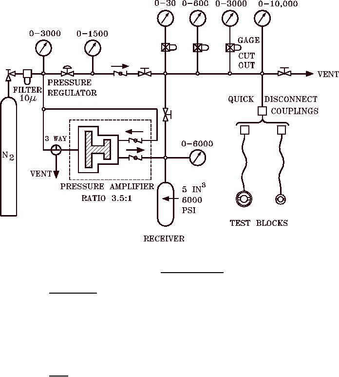
FIGURE 2. Pneumatic system.
3.7.2 Gas regulator. The gas regulator shall maintain any selected pressure within the
operating range without readjustment. The regulator shall be capable of receiving pressure at
2265 psig and maintaining any selected pressure between 0 and 1200 psig with a pressure rise of
not more than 1 percent of the initial set pressure in a period of 5 minutes (min). The regulator
shall be equipped with two gages to indicate the source pressure and the regulated pressure. The
source pressure gage shall have a scale range of 0 - 3000 pounds per square inch (psi). The
regulated pressure gage shall have a scale range of 0 - 1500 psi (see 4.4.3.3).
3.7.3 Filter. A 10 micron filter with a replaceable element shall be installed in the system,
between the gas cylinder and the source pressure gage (see 4.4.1).
5
For Parts Inquires call Parts Hangar, Inc (727) 493-0744
© Copyright 2015 Integrated Publishing, Inc.
A Service Disabled Veteran Owned Small Business